This study used electroencephalography (EEG) and Representational Similarity Analysis (RSA) to investigate whether the neural representation of a concept built from a descriptive s...
Latest Articles
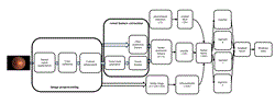
Electroencephalogram (EEG) signals are critical for detecting abnormal brain activity, but their high dimensionality and complexity pose significant challenges for effective analys...
Goal: The variability in soft organ shapes and positions across patients poses challenges for linear models in the reconstruction of significant local variations, while nonlinear m...
Skin barrier function has been quantitatively evaluated through trans-epidermal water loss, which has been difficult to measure in clinical settings owing to environmental factors ...
Cognitive training can improve specific abilities, yet little is known about how trainees adapt their visual strategies and how such adaptations relate to behavior and brain functi...
This study examined the effects of flat-soled footwear on toe function and muscle mass in middle-aged adults. In a two-month intervention study, participants aged 50 and older were...
Standard methods for evaluating swallowing function, such as videofluoroscopic swallowing studies and fiberoptic endoscopic evaluation, are invasive and environment-dependent. In o...
The emergence of autonomous driving is becoming a reality worldwide. However, in emergency situations, human drivers must assume control of the vehicle, hence detecting driver vigi...
An increasing number of individuals in aging populations are affected by urination disorders such as benign prostatic hyperplasia and overactive bladder. Bladder diaries are widely...
In stroke-induced motor paralysis, impairment of finger individuation often persists over the long term. Traditional finger function assessments in clinical rehabilitation rely on ...
Recent attention has focused on the post-market retraining of AI-based software as a medical device (SaMD) following the introduction of a new approval process in Japan, known as t...
Defecation support in elderly care presents a major burden for both caregivers and care recipients. This places additional strain related to preparation and post-processing of defe...
Medical device interoperability is critical for improving healthcare quality. However, widespread adoption has been hindered by the prevalence of legacy devices lacking native comm...
In Japanese nursing homes, diapers are typically changed at scheduled times each day. However, unnecessary changes may occur when no urination has taken place or when the diaper re...
Dental malocclusion is a potential contributor to chronic systemic distress; however, its underlying neural mechanisms remain unclear. This study investigated acute autonomic respo...
Apheresis therapy requires advanced operational skills. Capabilities sufficient to respond rapidly and accurately to complications such as circuit clotting, pressure abnormalities,...
Background: Accurate prediction of hemodynamic outcomes after percutaneous coronary intervention (PCI) is crucial for optimal treatment planning. We previously validated a simplifi...
Reliable assessment of lifetime smoking exposure is essential for clinical risk stratification and public health interventions. However, current self-reported methods are subject t...
Asteatosis is characterized by excessive moisture loss from the stratum corneum, leading to skin dryness, itching, cracking, and susceptibility to bacterial infections and allergic...
Endovascular aortic repair is considered a mainstream treatment for aortic dissection. Although stent-grafts have demonstrated positive effects, they still have several limitations...




















